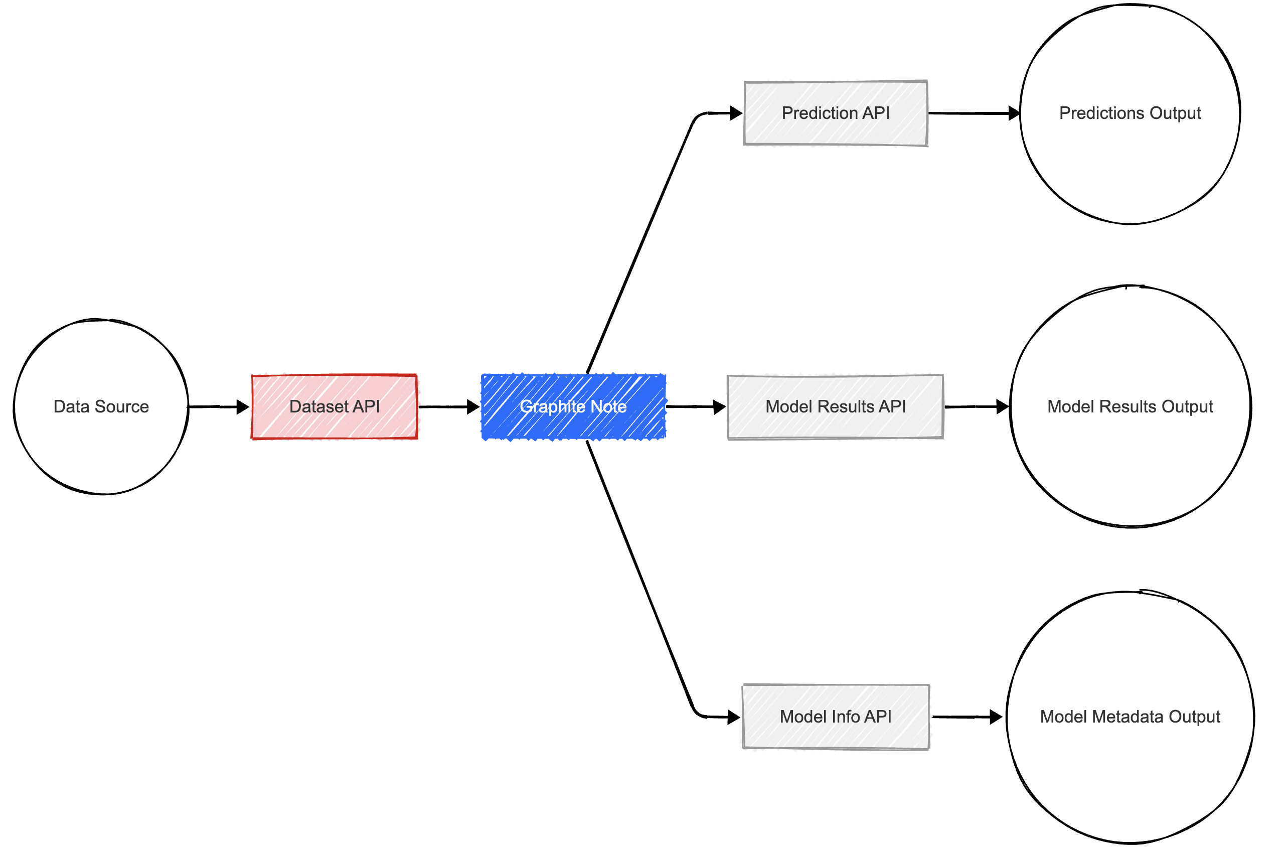
Dataset API
Dataset API enables users to easily populate their datasets by sending data directly to Graphite Note, ensuring seamless data integration.

Use this API to create new datasets directly in Graphite Note environment, specifying the dataset's structure. This API is particularly useful for automating the setup of datasets during the onboarding process, allowing for easy integration with client-specific data requirements.
In the following sections, you will find more details about the Dataset API.
Last updated
Was this helpful?

